WELCOME_MESSAGE

Procura della Repubblica presso il Tribunale di Trapani

Procura template

Struttura dell'Ufficio

Struttura dell'ufficio

struttura.png

 

 

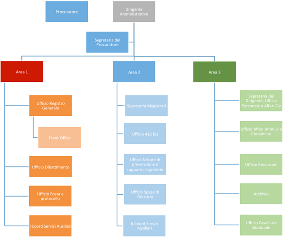
Area 1: comprende il registro generale e raggruppa le unità organizzative e i servizi che svolgono attività di interfaccia con l'esterno curando i rapporti con l'utenza.

Area 2: raggruppa le unità organizzative e i servizi che assicurano il regolare svolgimento dell'attività giurisdizionale.


Area 3: raggruppa le unità organizzative e i servizi amministrativi e contabili di supporto al funzionamento dell'Ufficio e alla sua struttura organizzativa, nonché l'ufficio esecuzione.

Torna a inizio pagina Collapse